贵阳常态化疫情防控区县核酸采样点汇总

来源:贵州健康报 时间:2022-09-21 浏览次数:

9月19日,贵阳市疫情防控现场处置省市联动指挥部发布通告,自9月19日18时起,贵阳市实施分级分类疫情防控措施,有序恢复生产生活秩序。

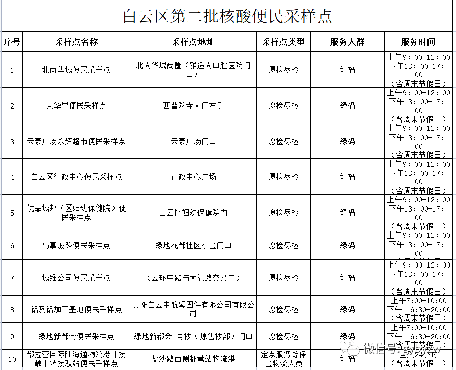
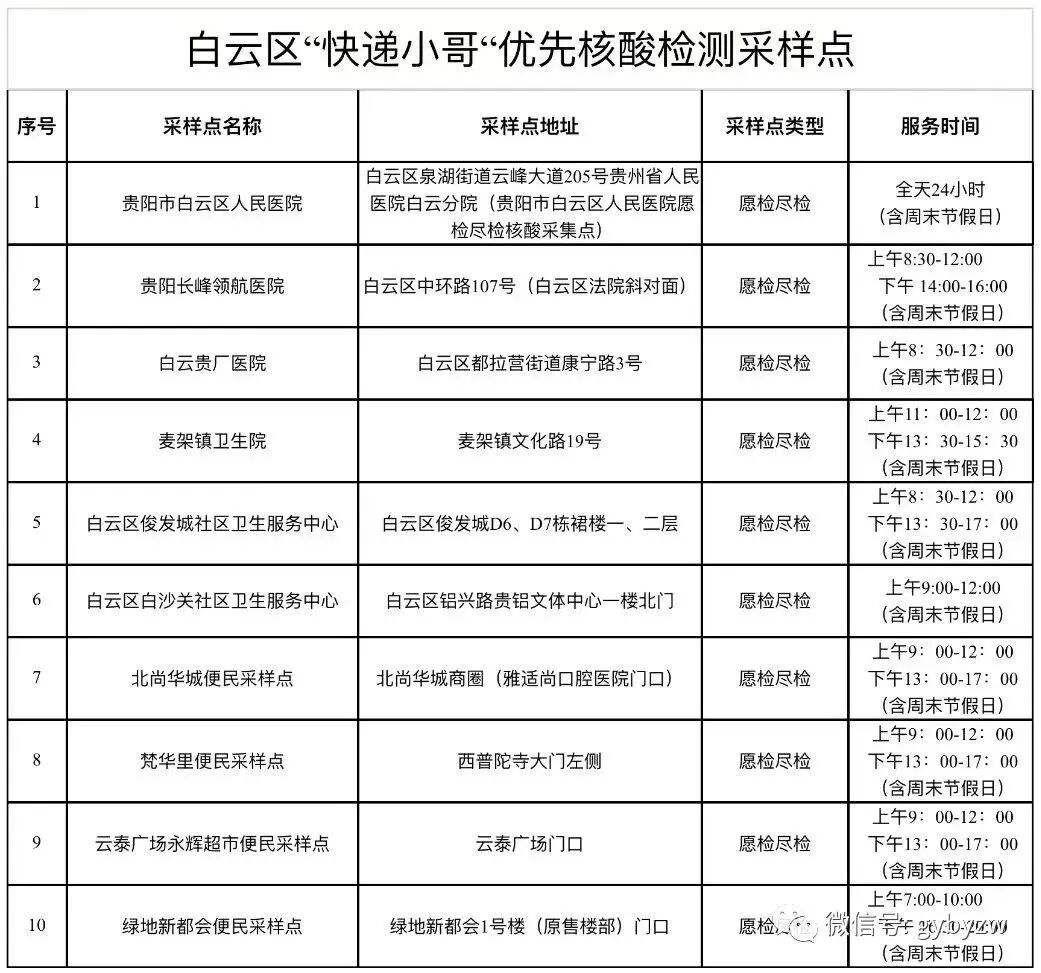
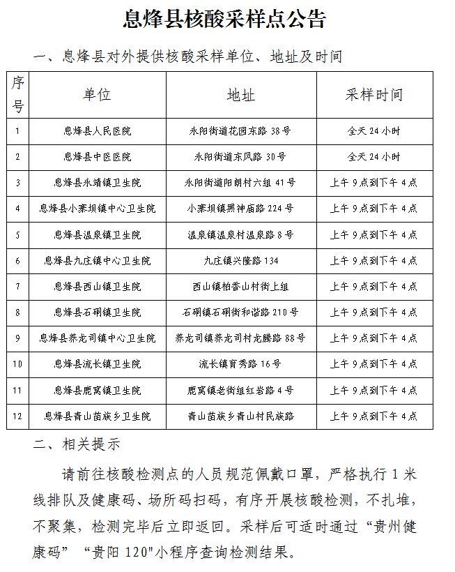
乌当区、白云区、观山湖区、修文县、息烽县、开阳县,实行常态化疫情防控。按照规定,继续提供免费核酸检测,2022年10月底前,居民每3天应至少开展1次核酸检测,如3天内无核酸检测记录,“贵州健康码”弹窗提示,完成核酸采样后,24小时内恢复绿码。

为方便在常态化疫情防控区域的市民查询,梳理汇总相关区县的常态化核酸采样点信息如下。(注:此为动态信息,请关注最新变化。)

图片

图片

图片


图片

图片

图片

图片

图片

图片

(稿件来源:贵州省人民政府网)

编  辑:马 婷

二  审:毕 锋

三  审:杜再江