以爱为方·守护健康——贵州中医药大学第二附属医院红岩院区将举行“母亲节”暖心关爱暨开诊一周年大型义诊活动
来源:贵州健康报 时间:2025-05-07 浏览次数:
她总把最好的留给你,却常常忽略了自己——腰酸背痛忍一忍,失眠焦虑“没关系”;5月11日,母亲节当日,别再让爱只停留在语言上。在贵州中医药大学第二附属医院红岩院区,为您送上专属健康礼!
名医专家·免费义诊

国医大师、国家级名老中医、贵州省名中医、全国青年岐黄学者、中医名家、中医护理专家等领衔,风湿免疫科、心血管内科、呼吸内科、神经内科、血液内科、消化内科、肾内科、内分泌科、老年医学科、肿瘤科、麻醉(疼痛)科、耳鼻咽喉头颈外科等30余个临床诊疗科室专家为您把脉问诊,一对一健康咨询,定制“专属调理方案”。
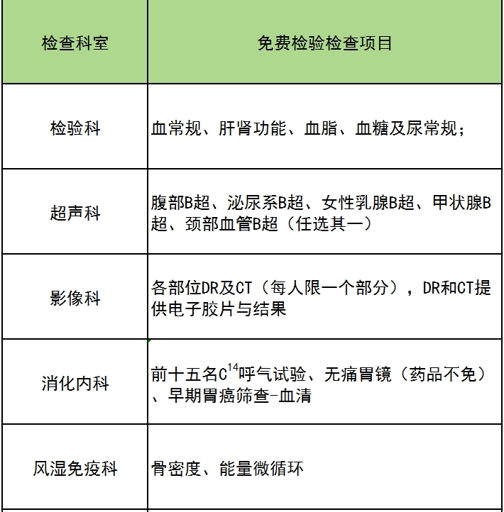
30余个专科50余项检验检查项目免费
义诊当日,所有前往贵州中医药大学第二附属医院红岩院区就诊的患者均享受挂号费、诊查费全免;
除此而外,还有50余项免费检验检查项目。详情如下:
温馨提示:为保障义诊服务的合理性与安全性,医生将根据您的健康状况和临床需要开具相应检验、检查项目。部分项目可能因设备、试剂或适应症限制而调整,敬请理解。若有特殊情况,工作人员将为您详细说明。
养生茶饮·限时派送

祛湿饮、安神饮、养颜饮……贵州中医药大学第二附属医院原创药食同源宝藏茶饮“茶补补”,遴选大枣、茯苓、薏仁等多款药食同源中药材,精心调制而成,具有保健、养生的等多重功效。活动当日,多款产品限时派送!喝一口=美容养颜+补气血。这个母亲节,送妈妈一份“走心又走胃”的健康礼,用中医的智慧,把宠爱落到实处!
本草香囊·古法新潮

中药香囊属于中药外治范畴,为外治法的“香佩疗法”,将艾草、薰衣草、陈皮、苍术、白芷、石菖蒲、薄荷……等中药研成细末,可通过口鼻吸入和皮肤、经络吸收中药的气味而发挥避秽浊、提扶正气、宁心安神、驱蚊解毒、防御疾病等功效。
院内制剂·匠心传承

贵州中医药大学第二附属医院制剂中心是贵州省中管局首批授予的“省级示范性制剂中心”,也是省内唯一“省级经典名方医疗机构制剂工程研究中心”,医疗机构制剂品种位居全省前列、覆盖剂型最全、研发经验丰富,是发展贵州省内医疗机构制剂的中坚力量。
中医护理·经络诊疗初体验

乏力、头晕、咳嗽、失眠...怎么办?贵州中医药大学第二附属医院中医特色护理门诊通过制定个性化的诊疗调理方案,开展中医特色外治疗法:李氏砭法(虎符铜砭刮痧)、耳穴埋豆、火龙罐、平衡火罐、脐灸、督灸等中医特色护理技术,准确辨证,精准选穴,助力您恢复满满元气!活动当日,多项中医特色护理免费体验,用老祖宗的智慧,给家人们最潮的爱!
“一”是起点,是使命,是丰碑,更是基石;一周年,既是回首往昔的点滴,也是扬帆远航的起点。在这个母亲节,贵州中医药大学第二附属医院用中医的温度,带您呵护每一份关爱! 用实际行动,践行“以人为本,患者至上”的服务理念!
义诊时间、地址及咨询电话
义诊时间:5月11日 8:00-12:00;14:00-17:00义诊地址:贵阳市南明区东新区路72号贵州中医药大学第二附属医院红岩院区各专科诊室
咨询电话:0851-85515267
(来源:贵州中医药大学第二附属医院)
编 辑:石 磊
二 审:杜 明
三 审:赵 亮